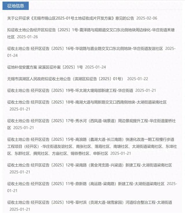
2025年无锡的拆迁大幕已经拉开!
今年的拆迁力度可不小,一波又一波的征收公告已经发布,涉及多个区域,快来看看有没有你家附近的地方吧~

来源:无锡市自然资源和规划局
经开区:重点地块开发与基础设施建设
2025年,经开区又有大批土地迎来征收。重点项目为立信大道与具区路东北侧地块,面积5.2017公顷,主要用于城市建设。

来源:无锡市自然资源和规划局
梁溪区:教育与老旧小区改造并重
无锡老城区正以功能区建设为抓手,强化资源整合,一批城中村加速连片改造。

教育项目:市一中梁溪分校新建工程项目,涉及瞻江街道刘潭社区集体土地5.7337公顷,主要用于教育等公共事业。
老旧小区改造:毛巷AB地块涉及黄巷街道五河社区,面积约24.2153公顷,规划为商住混合地块。

滨湖区:公共设施建设与科技园区更新
2025年,滨湖区征收重点项目包括锡西体育中心新建工程,南泉科技园片区总面积约193公顷,涉及滨湖社区、望溪社区、裕新社区,未来将进行功能分区改造。

来源:无锡市自然资源和规划局
惠山区:7个片区征收成片开发方案出炉
2025年,惠山区将启动城市建设三年行动计划,一批区域征收成片开发方案出炉,涉及钱桥、洛社、长安、玉祁等7个片区。

本方案片区范围总面积为166.7943公顷(成片开发范围以最终批复为准)。成片开发范围内拟建设项目计划在5年内分批次启动土地征收工作。

图源:无锡市自然资源和规划局
新吴区:大规模房屋拆除与重点园区改造
2025年,新吴区计划完成房屋拆除150万平方米,涉及寺前街北侧地块、奥普为地块等9个保障性安居工程建设和旧城区改建项目。
争取完成老旧改造小区8个,同时推进华光锅炉厂等区级以上重点园区项目的城市更新工作。

华光锅炉厂改造效果图
锡山区:工业片区与旧城改建

根据最新文件,锡山区将在2025年稳步推进春雷友谊路东沿线、查桥老镇区等7个地块的旧城改建和房屋征收。

来源:锡山区人民政府官网

片区名称:羊尖工业片区1号
四至范围:羊尖镇,东至河流,南至规划道路,西至规划道路,北至锡虞路。
功能定位和主要用途:工业主导型
片区面积:88.6489公顷
开发实施计划:无锡市锡山区2025-01号土地征收成片开发方案计划在获取批复后分批次启动土地征收工作,成片开发范围内拟建设项目有工业用地及配套建设基础设施类项目。

2025年无锡拆迁传递出哪些信号
从上述公布的征地信息可以看出,今年的拆迁项目不仅数量多,而且涉及教育、体育、交通等多个领域,可以说是全方位推动城市更新。
亮点一:规模大,涉及区域广
从1月1日以来,无锡自然资源规划局已经发出了33条征地公告。其中,新吴区计划完成房屋拆除150万平方米。
可以说,今年的拆迁力度比2024年更大,几乎涵盖了无锡的各个角落。
亮点二:重点推进货币化安置
今年的拆迁计划中,货币化安置被提到了重要位置,鼓励拆迁户拿补偿款购。
无锡也积极响应,推出了房票安置政策,房票使用范围进一步扩大,不仅可以购买新建商品房,还可以用于购买二手住宅、车位。
亮点三:公共设施建设成重点
今年的拆迁计划中,公共设施建设占据了重要位置。例如,梁溪区的无锡市第一中学梁溪分校新建工程项目,将征收瞻江街道刘潭社区集体所有土地5.7337公顷,用于建设学校。滨湖区的锡西体育中心新建工程,将征收胡埭镇富安村1.7990公顷土地,用于建设体育中心。
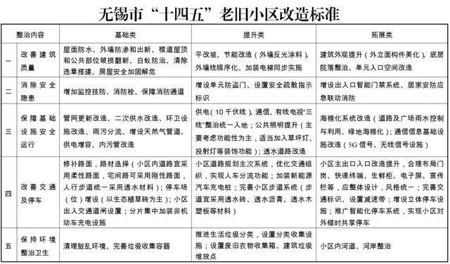
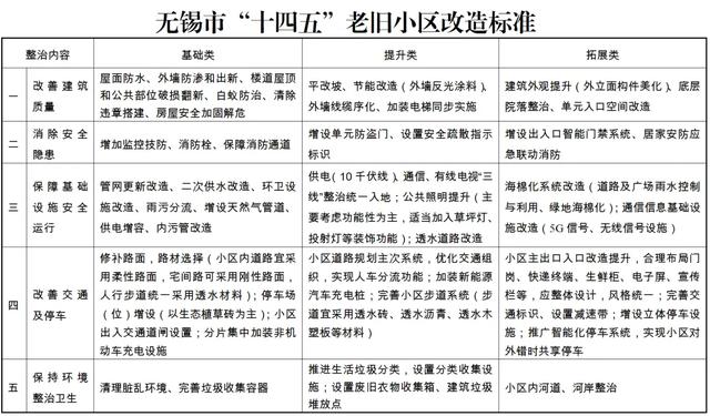
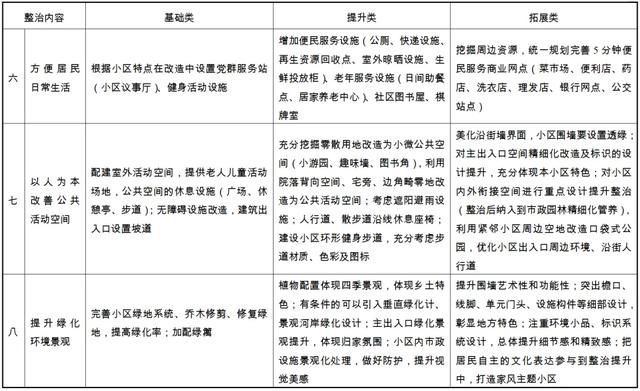
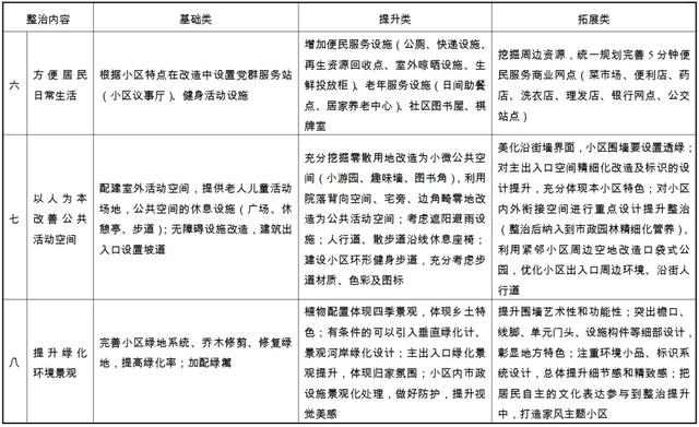
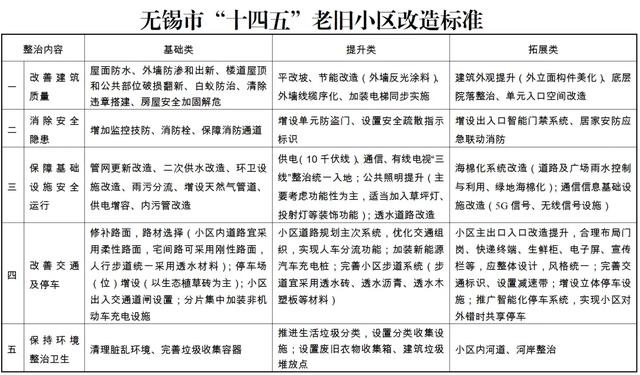
亮点四:老旧小区改造加速
除了大规模的拆迁项目,无锡还计划对一批老旧小区进行改造。根据最新发布的文件,2025年将对2000年以前建成的老旧小区进行改造,不符合改造标准的将纳入今年的改造计划。


改造内容不仅包括基础设施的更新,还将提升小区的公共服务设施,让老旧小区焕然一新,提升居民的幸福感。
亮点五:产城融合项目增多
今年的拆迁计划中,产城融合项目成为一大亮点。例如,新吴区将有序实施华光锅炉厂等区级以上重点园区项目的城市更新工作,进一步提升产业能级,改善城市的功能布局。
后续拆迁信息,乐居新媒体将持续跟进,赶紧关注起来,说不定下一个拆迁暴富的就是你哦!