选好房,就上幸福里找房
打开

太闹心!武汉10多个楼盘延期交付,买房之前一定要弄清这些规则

一点城市
一点城市
4年前

买期房最怕什么?停工?延期交付?烂尾?年末本应是楼市“交房季”,但今年发生的房企暴雷事件层出不穷,不少楼盘也因各类原因延期交付,让不少业主感到忧心。

据不完全统计,武汉目前已有10多个楼盘陆续发布了顺延交付告知书,在武汉城市留言板上,也有较多业主投诉购买的房子延期交房。小编整理了一份武汉年末延期交付的楼盘清单,快来看看你的房子是否也在其中?

太闹心!武汉10多个楼盘延期交付,买房之前一定要弄清这些规则


1、二七星城(汉口时代中心)延期三个月交房


原计划2021年12月31日前交付,延期至2022年3月31日


太闹心!武汉10多个楼盘延期交付,买房之前一定要弄清这些规则


2、城投秀水青城延期三个月交房

原计划2021年12月30日交付,顺延至2022年3月30日之前


太闹心!武汉10多个楼盘延期交付,买房之前一定要弄清这些规则


3、武汉雅居乐花园停工

对于武汉雅居乐花园停工一事,武汉市江夏区住房和城乡建设局已责成江夏区建筑管理庙山分站调查核实,该项目处于收尾阶段,施工合同总金额2.09亿,目前应付未付进度工程款1077万,该工程末完工竣备,无法办理结算,公告提出的欠款8000万为施工单位单方提出,未经双方协商核定。后续将联合庙山产业园、庙山劳动监察中队、庙山派出所等多部门,共同搭建平台组织双发进行协商解决此问题,保障工程款及民工工资支付到位,确保工程正常施工,切实消除停工带来的不利影响,维护社会稳定。

太闹心!武汉10多个楼盘延期交付,买房之前一定要弄清这些规则


4、百秀城延期一个月交房

原计划2021年12月31日前交付,顺延至2022年1月22日前


太闹心!武汉10多个楼盘延期交付,买房之前一定要弄清这些规则


5、新影华翔城二期延期三个月交房

原计划2021年12月30日(含当日)前交付,顺延至2022年3月31日(含当日)前


太闹心!武汉10多个楼盘延期交付,买房之前一定要弄清这些规则


6、美好香域花境延期六个月交房

原计划2021年12月28日前交付,延期至2022年6月28日前


太闹心!武汉10多个楼盘延期交付,买房之前一定要弄清这些规则

7、中粮光谷祥云延期三个月交房

原计划2021年10月31日交付,顺延至2022年1月31日前


太闹心!武汉10多个楼盘延期交付,买房之前一定要弄清这些规则


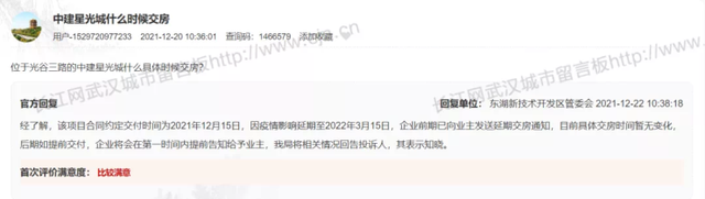
8、中建星光城延期三个月交房

原计划12月15日交房,延期三个月,至2022年3月15日交房


太闹心!武汉10多个楼盘延期交付,买房之前一定要弄清这些规则


9、武汉当代境MOMΛ被受理破产清算

经历几个月的停工之后,目前被受理破产清算


太闹心!武汉10多个楼盘延期交付,买房之前一定要弄清这些规则


10.纽宾凯麓院延期一个月交房

原计划2021年12月31日前交付

顺延至2022年1月25日前


太闹心!武汉10多个楼盘延期交付,买房之前一定要弄清这些规则


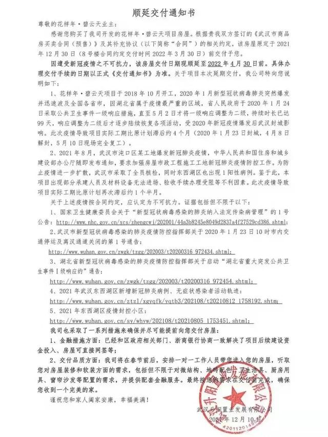
11.花样年碧云天延期四个月交房

原计划2021年12月30日前交付(8号楼合同约定交付时间2022年3月30日) 顺延至2022年4月30日前


太闹心!武汉10多个楼盘延期交付,买房之前一定要弄清这些规则


12.后湖花样年花好园

后湖花样年花好园去年9月份已停工。但经过探访得知,西区有少量的工人正常施工,项目的竣工时间预计为2022年12月30日。

花样年控股集团有限公司表示:“目前确实出现了资金困难,公司正积极想办法解决,针对本项目建设单位已经形成了初步解决方案,建设单位和施工单位(中国建筑第三工程局有限公司)承诺会按施工合同约定完成施工进度进行竣工验收备案,并按购房合同约定时间交房。”


太闹心!武汉10多个楼盘延期交付,买房之前一定要弄清这些规则


另外,还有绿地大都会、阳逻湖景雅苑、盘龙理想城、恒大翡翠华庭、恒大龙城四期、恒大龙城四期、海伦小镇、孔雀城航天府滨江苑等楼盘恐将延期3-12月交付!(信息来源武汉城市留言板)


太闹心!武汉10多个楼盘延期交付,买房之前一定要弄清这些规则

太闹心!武汉10多个楼盘延期交付,买房之前一定要弄清这些规则



开发商延期交房,是否要承担责任?有业内人士表示,如开发商因疫情不可抗力延期交房,且能说明情况、提供证明材料予以证实,可以免责;如不能充分证明延期交房系疫情不可抗力导致,仍需承担相应违约责任。


1、开发商顺延免责的时间超过“不可抗力”持续的时间,不免责


法律上不可抗力时间应当以疫情对合同行驶的实际影响来决定。具体可以参考政府启动和接触公共卫生紧急响应的时间。


所以大家要留意顺延交房期限是否合理,留意实质性影响工期的时间。如果工地停工1个月,开发商却延迟交房好几个月,肯定不合理。记住,是顺延,顺延!


2、开发商不能提供疫情影响的证明、未能及时通知购房者,不免责


我国《合同法》第一百一十八条规定,不可抗力的通知与证明当事人一方因不可抗力不能履行合同的,应当及时通知对方,以减轻可能给对方造成的损失,并应当在合理期限内提供证明。


如果延期交房不可避免,开发商可以先及时向购房者发布因疫情导致延期交房的书面通知,并收集延期复工、要求企业停工的官方通知文件。一定要提前通知业主。如果开发商没有及时通知,或者不能提供相关证据,同样要承担过错责任。




面对不可抗力,交房时间如果是在合理的延迟期限内,大多数人表示还是可以接受的。房地产“寒流”来袭,项目停工并不是孤例,对于众多购房者来说,他们最关心的就是,花了积蓄购买的房子到底何时交房的同时,希望开发商能够站出来给予说法。


在此,小编也给广大购房者提个醒,买房之前一定要谨慎选择房企,实地了解交房项目的情况,通过横向对比,可以大致预测你想购买的楼盘情况。万一真的遇到了延期交房或者烂尾的状况,也先不要慌,一定记得保留好证据,该起诉的时候记得用法律来保护自身的权益。


最后,新年将至,希望每位置业者都能如期收房,住进新家。